首页
关于我们-湖北楚晖
服务项目
安全咨询
安全评价
工程项目
职业卫生
其他安全服务
客户案例
信息公开
安全评价
职业卫生
法律法规
培训报名
联系我们
湖北楚晖
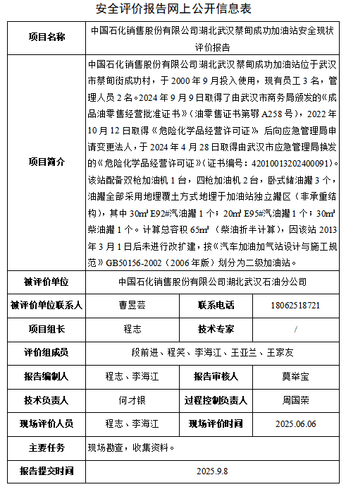
中国石化销售股份有限公司湖北武汉蔡甸成功加油站安全现状评价报告
发布日期:
2025-09-15
作者:
小编
次浏览