首页
关于我们-湖北楚晖
服务项目
安全咨询
安全评价
工程项目
职业卫生
其他安全服务
客户案例
信息公开
安全评价
职业卫生
法律法规
培训报名
联系我们
湖北楚晖
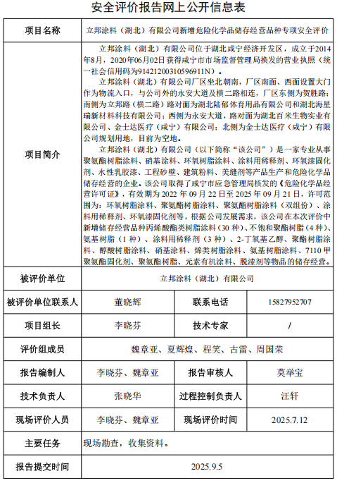
立邦涂料(湖北)有限公司新增危险化学品储存经营品种专项安全评价
发布日期:
2025-09-15
作者:
小编
次浏览